-

Тип: Учебник
Автор: Дорофеев Г.В., Шарыгин И.Ф., Суворова С.Б., Бунимович Е.А., Кузнецова Л.В., Минаева С.С., Рослова Л.О.
Издательство: Просвещение
Год: 2016
На этой странице представлено подробное решение задания номер 27 из сборника ГДЗ к учебнику по математике 6 класс авторов Дорофеев, Шарыгин, Суворова, Бунимович, Кузнецова, Минаева, Рослова.
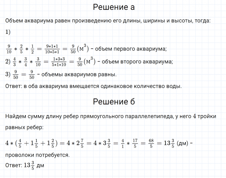
Решение №27
