-

Тип: Учебник
Автор: Никольский С.М., Потапов М.К,, Решетников Н.Н., Шевкин А.В.
Издательство: Просвещение
Год: 2015
На этой странице представлено подробное решение номера 349 из сборника ГДЗ к учебнику по математике 6 класс авторов Никольский, Потапов, Решетников, Шевкин.
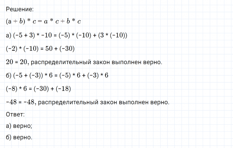
Решение №349
